近期,我校陈忠教授团队在颞叶癫痫发病机制研究方面取得新成果,团队在Nature Communications杂志在线发表了题为“Discrete Subicular Circuits Control Generalization of Hippocampal Seizures”的研究论文,首次揭示了海马下托的兴奋性谷氨酸能神经元在颞叶癫痫中的异质性作用,其中下托投射到丘脑前核的神经环路中超极化激活的阳离子门控通道(HCN)介导的簇状放电增强了颞叶癫痫的形成和泛化,该研究为解析颞叶癫痫的发生机制和发现精准干预药物靶点提供重要实验依据。

癫痫是神经系统最常见的疾病之一,困扰了全球近1%的人口,并有近1/3的患者症状难以被抗癫痫药物控制。药物难治率在以海马、杏仁核等区域起源的颞叶癫痫中甚至可达70%,因此亟须研究颞叶癫痫的发病机制及寻找新治疗方式及药物治疗新靶点。近年来,越来越多的观点认为癫痫发作是关键脑区的功能异常导致神经环路水平上“兴奋-抑制”失衡的结果,调控关键脑区及相关环路在癫痫治疗中尤为重要。
陈忠教授课题组长期聚焦于海马下托这一关键脑区,前期系统性研究总结并提出下托是介导颞叶癫痫发作及耐药的重要“门控”作用及调控机制(Neurobiol Dis, 2012; Neuron, 2017; Ann Neurol, 2019, 2021; Neurosci Bull 2020),并受邀在国际权威期刊撰写关于癫痫发病机制及下托重要性的总结综述(Pharmacol Therapeut, 2019, 2021; Prog Neurobiol, 2021)。本研究在下托“门控”理论的基础上,进一步探究海马下托的兴奋性谷氨酸能神经元在颞叶癫痫中的神经环路机制及调控的分子靶点。

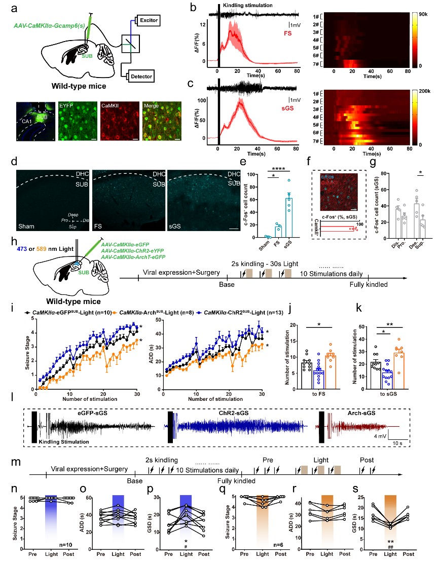
首先,研究者利用经典的小鼠颞叶癫痫模型发现,下托的谷氨酸能神经元在颞叶癫痫发作中被激活,且激活的模式存在下托亚区特异性,主要集中在下托的深层。这些位于下托深层的谷氨酸神经元向丘脑前核投射,并双向调控颞叶癫痫的发作。相反的,抑制位于下托浅层,向内嗅皮层投射的谷氨酸能神经元环路则反而促进了癫痫的发作。后续的研究结果进一步揭示,丘脑前核投射的下托谷氨酸能神经元存在HCN通道促进的簇状放电能力,从而增强了颞叶癫痫的形成和泛化,提示下托-丘脑前核环路中的HCN是颞叶癫痫的重要干预靶点。本研究首次发现下托脑区存在结构和功能异质性的神经亚群,不同亚区的神经元通过不同的投射下游对颞叶癫痫中的“兴奋-抑制”平衡调控产生差异化(甚至相反)的作用,提示在颞叶癫痫发作中精准干预下托-丘脑前核神经环路的重要性。

该研究的第一作者为我校药学院博士后费凡,浙江大学的硕士研究生王霞及我校中医药科学院的徐层林研究员为共同第一作者。陈忠教授、汪仪研究员和徐层林研究员为本文的共同通讯作者。研究受到了国家自然科学基金重点项目、国家自然科学基金优青项目、浙江省自然科学基金重大项目等的资助。